根据开展需要,决定面向社会公开招聘雅安市交通建设(集团)有限责任公司(以下简称“大红鹰dhy(中国)集团”)所属子公司班子成员4名,现将有关事项公告如下:
一、基本条件
1.遵纪守法,品行良好,爱岗敬业。
2.身体健康、持续向上,吃苦耐劳。
3.具有胜任本职工作的能力、文化水平和专业知识。
二、薪酬待遇
1.按大红鹰dhy(中国)集团子公司负责人薪酬体系执行;
2.“五险一金”等福利待遇按雅安市相关政策规定执行。
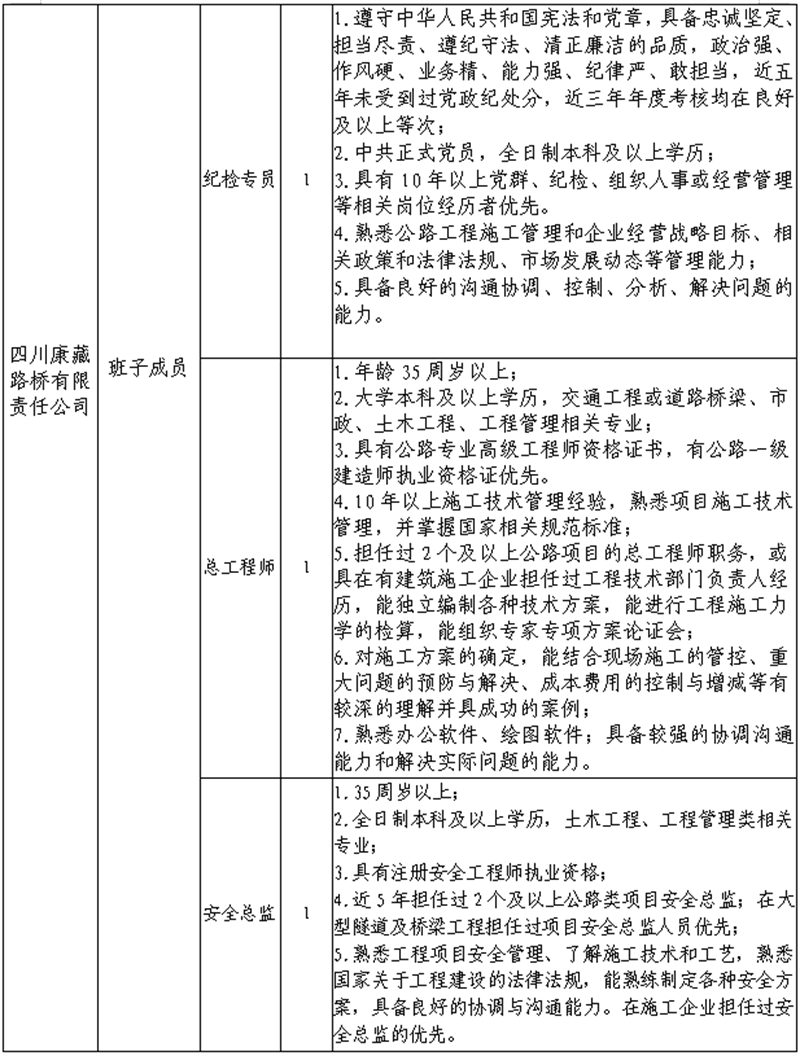
三、报名岗位、名额、条件

四、招聘程序
1.报名。自发布之日起即可报名。 网上报名,在规定时间内将填写好的《报名登记表》、本人有效身份证、毕业证、职称、执业资格及工作业绩等证明材料以电子文档的形式发送至邮箱2018523008@qq.com(姓名+应聘公司名称+应聘工作岗位)。
现场报名。报名者需在规定时间内将上述材料提交至集团公司人力资源部,联系地址:雅安市多营镇茶马大道28号四楼人力资源部,咨询电话:0835-5897859。
该公告报名时间截止至2019年11月30日,期间拟聘人员公示期满无异议的,该岗位停止招聘。
2.资格审查。公司根据岗位资格条件及应聘者提交的证明材料进行资格审查,资格审查贯穿招聘工作全过程。
3.综合测试。采取笔试与面试的方式进行综合能力测试,开考比例为3:1,若未达到开考比例可按1:1开考,但总成绩须达到A等优秀或80分以上。
4.组织考察。分析考察对象的思想政治表现、道德品质、廉洁自律等情况。如考察无合适人选,则取消该职位招聘。
5.体检。体检项目和标准参照《公务员录用体检通用标准(试行)》有关规定执行。
6.决定聘任。公示无异议,予以聘用,试用期三个月。
五、纪律监督
本次招聘工作全过程接受社会和群众监督,监督电话:0835-3581616
附件:报名登记表.xlsx