大红鹰dhy(中国)

您现在的位置:大红鹰dhy(中国) >> 人才招聘 >> 正文

雅安市交建集团招聘公告

 【发布日期:2018-04-13】 【字号: 】 【关闭此页

雅安市交建集团是市属重点国有企业,主要从事交通基础设施及配套服务设施的投资、建设、经营和交通资源的开发利用等业务。根据公司开展需要,决定面向社会公开招聘6名工作人员,现将有关事项公告如下:

一、 基本条件

1.遵纪守法,品行良好,爱岗敬业;

2.身体健康、持续向上;

3.具有胜任本职工作的能力、文化水平和专业知识。

二、 薪酬待遇

1.按交建集团《薪酬管理制度》执行;

2.“五险一金”按相关政策规定执行。

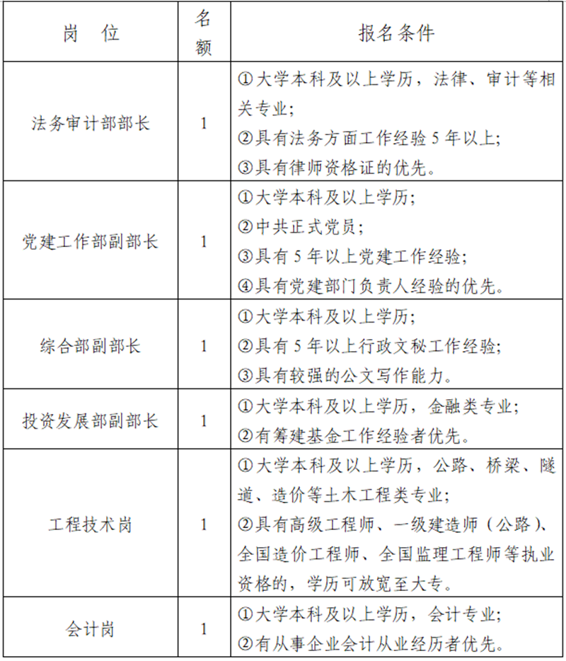
三、 招聘岗位、名额、条件

四、 选聘程序

1. 报名。公告发布在雅安市人事考试网,自发布之日起即

可报名,截止时间为2018年4月17日18:00。可现场或网上报名,报名者须如实填写《报名登记表》。

(1)现场报名。报名者到交建集团(雅安市雨城区茶马大道28号交建集团四楼人力资源部)现场提交《报名登记表》,本人有效身份证、毕业证、职称、执业资格复印件及工作业绩等证明材料。

(2)网上报名:在规定时间内将填写好的《报名登记表》,本人有效身份证、毕业证、职称、执业资格、工作业绩等证明材料以电子文档的形式发送至邮箱 3411458619@qq.com (姓名+应聘岗位)。

2.资格审查。资格审查贯穿招聘工作全过程。

(1)资格初审。报名截止后,对初审合格者及时电话通

知面试相关事宜,对初审不合格者不再专门通知。

(2)资格复审。初审合格者在参加面试时须提交本人有效身份证、毕业证、职称、执业资格、工作业绩等证明材料原件。

3.综合测试。主要测试人员综合能力和心理素质。

(1)报名党建工作部副部长、综合部副部长人员需给予个人撰写的文字材料1篇(具体内容待顺利获得资格初审后告知)。

(2)采取面试为主的方式进行综合能力测试。

4. 组织考察。分析考察对象的思想政治表现、道德品质、廉洁自律等情况。如考察无合适人选,则取消该职位招聘。

5. 体检。体检项目和标准参照《公务员录用体检通用标准(试行)》有关规定执行。

6.决定聘任。公示无异议,予以聘用,试用期三个月。

五、纪律监督

本次招聘工作全过程接受社会和群众监督,监督电话:0835-5897854。


附件:雅安市交通建设有限(集团)责任公司报名登记表.doc


雅安市交通建设(集团)有限责任公司

2018年4月13日


分享按钮