大红鹰dhy(中国)
全部
标题
内容
大红鹰dhy(中国)
集团概况
集团简介
领导团队
群团组织架构
集团荣誉
建设资质
交通建设
企业开展
新闻中心
企业文化
依法治企
党建群团
党群工作
党史学习教育
所属企业
您现在的位置:
大红鹰dhy(中国)
>> 招标采购 >> 正文
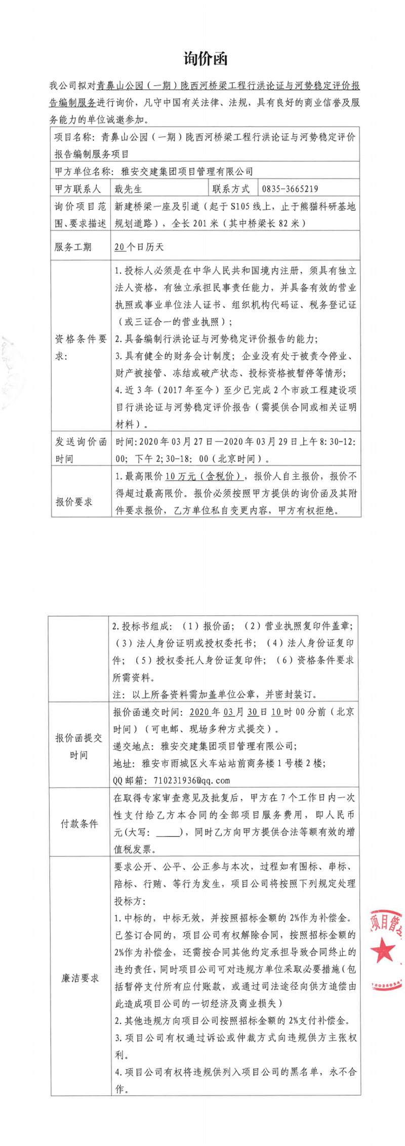
大红鹰dhy(中国)集团项目管理有限公司青鼻山公园(一期)陇西河桥梁工程行洪论证及河势稳定评价报告编制服务项目询价函
【发布日期:2020-03-26】
【字号:
大
中
小
】 【
关闭此页
】
附件自行下载:
询价文件
上一篇
:
大红鹰dhy(中国)集团项目管理有限公司G318线成都界至雨城段新改建项目行洪论证与河势稳定评价报告编制服务项目询价函
|
下一篇
:
四川康藏路桥有限责任公司无水港建设(一期)场平工程建设土石方运输服务(二阶段)流标通知
版权所有 雅安市交通建设(集团)有限责任公司
地址:雅安市雨城区北环东路306号 集团公司办公室电话:0835-5897853
技术支持:北纬网(0835-2350262) 蜀ICP备18001252号 川公网安备 51180202511905号
分享按钮